We provide
What We Do
What We Do
Services
Process Automation
APIs & Integrations
AI Services
Web Scrapers
ETL Pipelines
Full-Stack Web Apps
Custom Dashboards
No-Code Automations
Pro Bono Work
Process Automation
Automate repetitive workflows, data processing, and business operations with custom code and integrations. Built for scale and reliability.
APIs & Integrations
Build robust REST APIs with FastAPI and Flask. Integrate third-party services, payment gateways, CRMs, and custom webhooks.
AI Services
Build intelligent automation with OpenAI, Claude, fine-tuned models, and local LLMs. Custom agents, RAG systems, chatbots, document processing, and multi-step agentic workflows.
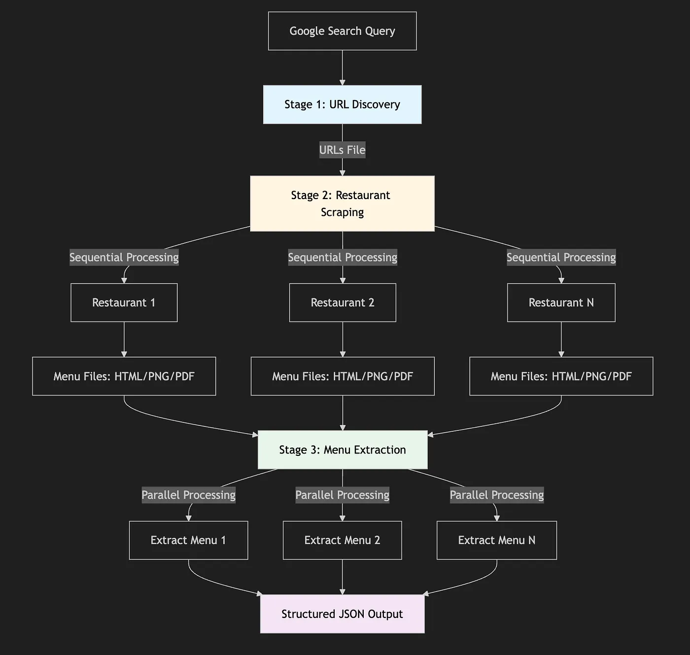
Web Scrapers
Extract, monitor, and aggregate data from any source using Scrapy, Selenium, and BeautifulSoup.
ETL Pipelines
Automate data ingestion from APIs, SFTP/FTP, and databases. Transform, normalize, and orchestrate reliable jobs with comprehensive error handling.
Full-Stack Web Apps
Design, build, and ship modern web applications with Python (Flask, FastAPI), Node.js, React, and TypeScript. Scalable, maintainable, well-documented.
Custom Dashboards
Clear, actionable analytics dashboards in Tableau, Power BI, Apache Superset, and custom React solutions. Real-time data visualization and reporting.
No-Code Automations
Fast-track simpler workflows with n8n, Make, and Zapier. Perfect for rapid deployment and business users who need quick wins.
Pro Bono Work
We dedicate 1% of our resources to mission-aligned projects. Educational initiatives, non-profits, and open-source work that makes an impact.
Technologies
Technologies
About
About
Our Mission
We empower businesses of all sizes with automation, data, and product solutions that scale. Our mission is to use our technical expertise to quickly solve your hardest business problems so you can focus on your customers and not your technical challenges.
Meet the Team
Jacob
Lead Developer
Jacob has over 7 years of software engineering experience working on his own startups and on engineering teams at industry leading companies. He is simply a productivity machine; with a tendency to produce double the output of most of his teammates without needing extra time to do it. He's also pretty fast when it comes to running marathons.
Sal
Lead Developer
Sal has over a decade of experience building scalable data platforms and automations for multiple Fortune 10 companies and a breadth of other companies and industries. He has a keen sense of user empathy and a tendency of building services no one asked for but wonder how they lived without.
Why Work With Us
- ✓Senior developers with 8-10+ years of experience
- ✓Rapid, communicative, and transparent development cycles
- ✓Scalable, production solutions that don't create extra work
- ✓Comprehensive documentation and handoff with every project
- ✓Ongoing support and maintenance options
Certifications & Credentials
AWS Solutions Architect
Certified Professional
Google Cloud Solutions Architect
Certified Professional
Insights
Insights
Technical deep-dives and lessons learned from building automation solutions.
Contact
Contact
Ready to automate your workflows or build your next data platform? Let's discuss your project.
FAQ
Frequently Asked Questions
Common questions about how we work, our processes, and what to expect when working with us.
